
แนวทางปฏิบัติการจัดการเรื่องร้องเรียนการทุจริตและประพฤติมิชอบ
Link : แนวทางปฏิบัติการจัดการเรื่องร้องเรียนการทุจริตและประพฤติมิชอบ
แนวปฏิบัติการจัดการเรื่องร้องเรียนการทุจริตและประพฤติมิชอบ
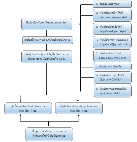
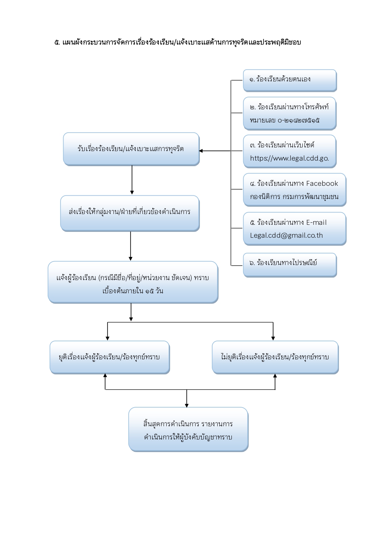
ขั้นตอนแนวปฏิบัติการจัดการเรื่องร้องเรียนการทุจริตและประพฤติมิชอบของเจ้าหน้าที่
1. ช่องทางการร้องเรียน
– ประชาชนร้องเรียนด้วยตนเอง
– ร้องเรียนผ่านทางโทรศัพท์ หมายเลข 0-21427515
– ร้องเรียนผ่านเว็บไซต์กองนิติการ กรมการพัฒนาชุมชน https://www.legaloldcdd.emskynet.com
– ช่องทางสื่อสังคมออนไลน์ Facebook : กองนิติการ กรมการพัฒนาชุมชน
– ร้องเรียนผ่านทาง E-mail : Legal.cdd@gmail.com
– ร้องเรียนผ่านทางไปรษณีย์ (จดหมาย/เอกสาร)
– ร้องเรียนผ่าน Line Official : CDD Law Center
– ร้องเรียนผ่านช่องทางออนไลน์ ของสำนักงาน ป.ป.ช.
2. หลักเกณฑ์ในการรับเรื่องร้องเรียน/แจ้งเบาะแสด้านการทุจริตและประพฤติมิชอบ
2.1 ชื่อ ที่อยู่ของผู้ร้องเรียน
2.2 วัน เดือน ปี ของหนังสือร้องเรียน
2.3 ข้อเท็จจริง หรือพฤติการณ์ของการร้องเรียน ปรากฏอย่างชัดเจนว่ามีมูลข้อเท็จจริง หรือชี้ช่องทางการแจ้งเบาะแส เกี่ยวกับการทุจริตของเจ้าหน้าที่/หน่วยงาน ชัดเจนเพียงพอที่สามารถดำเนินการสืบสวน/สอบสวนได้
2.4 ระบุพยาน เอกสาร พยานวัตถุ และพยานบุคคล (ถ้ามี)
– ใช้ถ้อยคำสุภาพหรือข้อความสุภาพ
3. รายละเอียดในการร้องเรียน
3.1 เรื่องที่จะนำมาร้องเรียนต้องเป็นเรื่องที่ผู้ร้องเรียนได้รับความเดือนร้อนหรือเสียหาย อันเนื่องมาจากเจ้าหน้าที่ของกรมการพัฒนาชุมชน ในเรื่องดังต่อไปนี้
3.2 เรื่องร้องเรียนต้องเป็นเรื่องจริงที่มีมูล มิใช่ลักษณะกระแสข่าวที่สร้างความเสียหายแก่บุคคลที่ขาดหลักฐานแวดล้อมที่ปรากฏชัดแจ้ง ตลอดจนขาดพยานบุคคลแน่นอน
4. ขั้นตอนการจัดการเรื่องร้องเรียนการทุจริตและประพฤติมิชอบของเจ้าหน้าที่
4.1 กองนิติการ กรมการพัฒนาชุมชน รับเรื่องร้องเรียน/แจ้งเบาะแสด้านการทุจริตและประพฤติมิชอบจากช่องทางการร้องเรียนต่าง ๆ ตามข้อ 1
4.2 ดำเนินการคัดแยกประเภทเรื่องร้องเรียน วิเคราะห์เนื้อหาของเรื่องร้องเรียน/แจ้งเบาะแสด้านการทุจริตและประพฤติมิชอบ
4.3 เจ้าของเรื่องที่รับผิดชอบ สรุปความเห็นเสนอและจัดทำหนังสือเสนอผู้อำนวยการกองนิติการ พิจารณาลงนาม
4.4 แจ้งผู้ร้องเรียน (กรณีมีชื่อ/ที่อยู่/หน่วยงาน ชัดเจน) ทราบเบื้องต้นภายใน 15 วัน
4.5 ดำเนินการเก็บข้อมูล/คุมเรื่องร้องเรียน เพื่อการประมวลผลและสรุปวิเคราะห์
4.6 จัดทำรายงานสรุปผลการวิเคราะห์เสนอผู้บริหาร และจัดเก็บเรื่อง
5. แผนผังกระบวนการจัดการเรื่องร้องเรียน/แจ้งเบาะแสด้านการทุจริตและประพฤติมิชอบ

6. การรับและตรวจสอบข้อร้องเรียนจากช่องทางต่าง ๆ
|
ช่องทาง |
ความถี่ในการตรวจสอบช่องทาง |
ระยะเวลาดำเนินการรับร้องเรียนเพื่อประสานหาทางแก้ไข |
หมายเหตุ |
|
ร้องเรียนด้วยตนเอง ณ กองนิติการ กรมการพัฒนาชุมชน |
ทุกครั้งที่มีผู้ร้องเรียน |
ภายใน 1-3 วันทำการ |
|
|
ร้องเรียนผ่านทางโทรศัพท์ หมายเลข 0-21427515 |
ทุกวัน |
ภายใน 1-3 วันทำการ |
|
|
ร้องเรียนผ่านเว็บไซต์กองนิติการ กรมการพัฒนาชุมชน |
ทุกวัน |
ภายใน 1-3 วันทำการ |
|
|
ช่องทาง Facebook : กองนิติการ กรมการพัฒนาชุมชน |
ทุกวัน |
ภายใน 1-3 วันทำการ |
|
|
ร้องเรียนผ่านทาง E-mail : Legal.cdd@gmail.com |
ทุกวัน |
ภายใน 1-3 วันทำการ |
|
|
ร้องเรียนทางไปรษณีย์ |
ทุกวัน |
ภายใน 1-3 วันทำการ |
|
| ร้องเรียนผ่าน Line Official : CDD Law Center | ทุกวัน |
ภายใน 1-3 วันทำการ |
|
|
ร้องเรียนผ่านช่องทางออนไลน์ ของสำนักงาน ป.ป.ช. |
ทุกวัน | ![]() |
